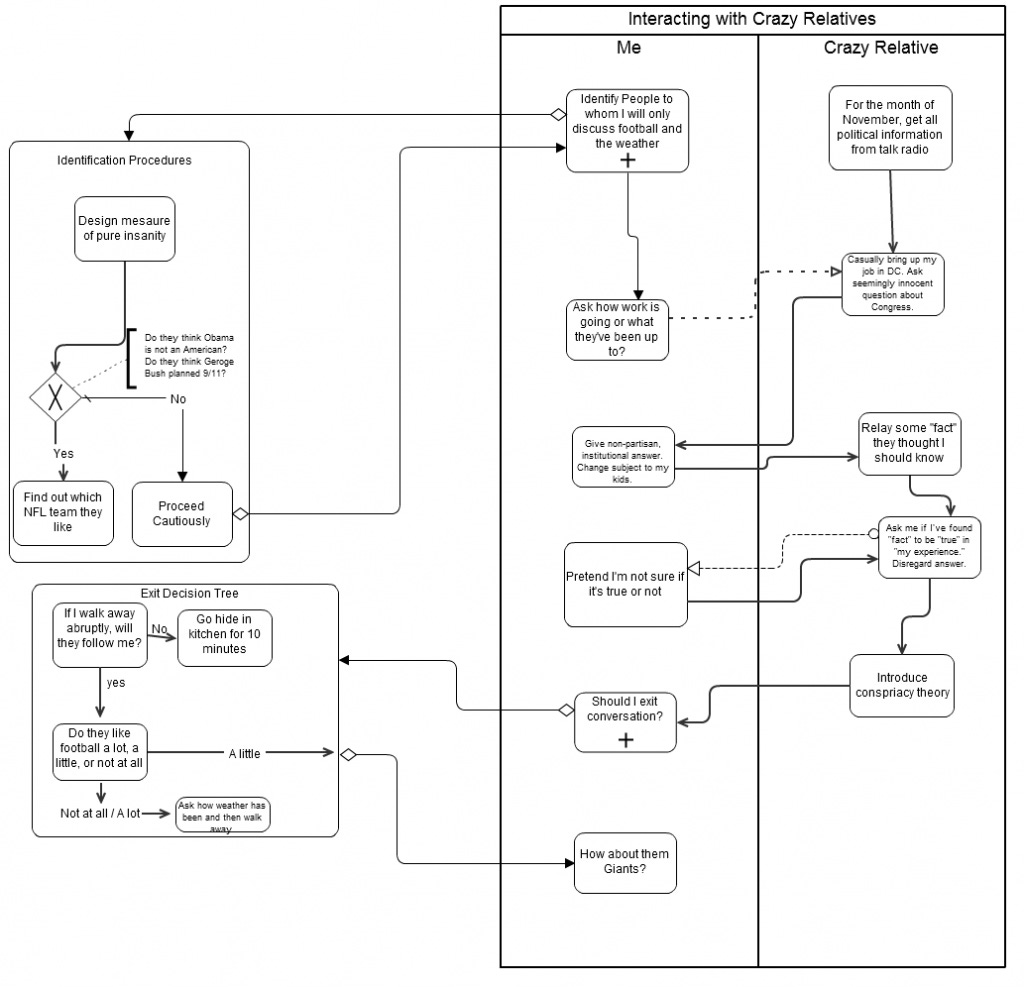
Thanksgiving Briefing Book, Part III: StrategiesMatt GlassmanNov 23, 2011ShareFor part II, click here.For part I, click here.